so this past weekend has been frustrating as im trying to get my s50 swap up and running for bimmerfest in 2 weeks.
finally got the car cranking today and it actually started.... for a split second.
since then its been a crank,no start issue.
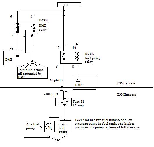
since the car has had the battery hooked up, i have yet to hear the fuel pump prime when turning the key on. the fuel pump circuit is good, the only way i get the fuel pump to turn on is to jump the fuel pump relay and it works.
in other words the relays that are grounded by the dme are not working and im wondering if i should deem my DME bad. car has no spark either.
anyone know anything else i can check before i buy a new dme?
car is 1984 318i, engine e36 s50. gone through all the schematics and im out of ideas....
finally got the car cranking today and it actually started.... for a split second.
since then its been a crank,no start issue.
since the car has had the battery hooked up, i have yet to hear the fuel pump prime when turning the key on. the fuel pump circuit is good, the only way i get the fuel pump to turn on is to jump the fuel pump relay and it works.
in other words the relays that are grounded by the dme are not working and im wondering if i should deem my DME bad. car has no spark either.
anyone know anything else i can check before i buy a new dme?
car is 1984 318i, engine e36 s50. gone through all the schematics and im out of ideas....




. the dme was not grounding any relays because it was not getting power. after looking through some ETMs me and surebimmer realized that if it doesnt get an ignition signal from the ignition switch, the DME wont even think the car is trying to be started. duh..
Comment