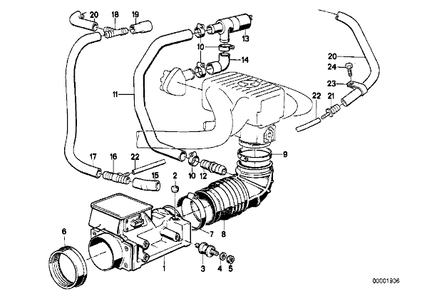
Two separate questions, please see picture.
What is the mess of hoses for here? This motor looks mickey-moused.
What is the small cylinder on the top/rear of the intake?
What is the mess of hoses for here? This motor looks mickey-moused.
What is the small cylinder on the top/rear of the intake?


Comment