so currently i have a four door bronzit (89) that has a rebuilt head less then a year old..rest of the car is quite tired
an i just picked up a coupe of the same year in much better shape other then having a snapped timing belt..(this was after telling the last 2 owners to have it done...)
plans are too take a weekend with some friends and swap the good head over to the coupe..
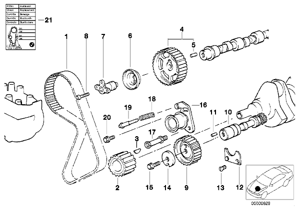
now i am picking up the obvious parts ..ie:HG and head bolts..TB and tensioner and water pump..
is there anything else i should consider replacing while doing this job?
and hints or tricks i should know of?
doing all the obvious foot work on here and a few other sites but figured i would also try aking about it..
i feel it should be a pretty straight forward job but we all know how that goes lol
an i just picked up a coupe of the same year in much better shape other then having a snapped timing belt..(this was after telling the last 2 owners to have it done...)
plans are too take a weekend with some friends and swap the good head over to the coupe..
now i am picking up the obvious parts ..ie:HG and head bolts..TB and tensioner and water pump..
is there anything else i should consider replacing while doing this job?
and hints or tricks i should know of?
doing all the obvious foot work on here and a few other sites but figured i would also try aking about it..
i feel it should be a pretty straight forward job but we all know how that goes lol



Comment