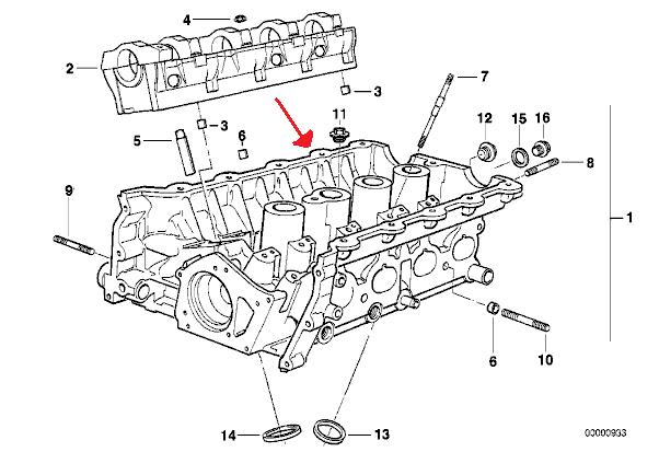
Today was the first time I started my 91 318is after rebuilding the entire top end. It started up and ran a little up and down. Took a while for it to settle down and not die at idle. It's a little ticky, but that could be due to an oil selection problem (10w-30). What stumped the hell out of my is that there is massive coolant leak at the back of the engine above the headers. It looks like a block or head plug. The crazy thing is I never remember taking it out, and it's not in my left over bolts box (not because i lost them but because I deleted things). Any ideas on a pn? I wish I could see the diagram of the back of this picture attached. Anyone have photos of their head?
Thanks
Sal
Thanks
Sal

Comment