My goal to keep the stock deck for esthetics, but to be able to play music from my phone and charge it at the same time. I prefer hardwire solution over bluetooth.
Parts List
- iSimple JamPort IS3301
- JL CL-RLC: Remote Level Control / Line Drive
- Rockford Fosgate R600X5 5 Channel Amp
- Luke Box
- Old 10" Sub
- Stock OEM Premium Front Speakers
- Stock OEM Premium Rear Speakers
- Black AmazonBasics Lightning to USB A Cable
- iPhone
Here is the break down of how I have it installed:
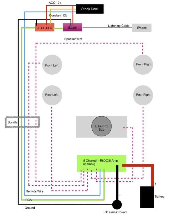
iPhone -> Lightning Cable -> iSimple IS3301 -> JL CL-RLC -> RCA Cable -> R600X5 Amp -> new speaker wire feed to all 5 speakers.
I am using the constant 12v and the switched 12v from the stock deck to power the IS3301 and the JL CL-RLC. As well as the remote wire to signal the R600X5 to turn on. There is all new speaker wire feeding all the stock speakers, as well as the sub.
I am having issues with engine noise coming through the speakers, so it likely a ground loop problem. I have done an extensive amount of troubleshooting to try and figure it out, but so far Ive had any not luck sorting it out. I have tried different set of RCA cables as well as various ways of grounding the IS3301 and JL CL-RLC - (ground for the stock deck, grounding the stock deck using a wire, grounding at the same location as the 5 channel amp, etc). Below is a diagram of how it currently sits. Does anything stand out that might be causing my issue? Could bundling the RCAs, remote, ground, and speaker wires cause this? Any help would be greatly appreciated.

Parts List
- iSimple JamPort IS3301
- JL CL-RLC: Remote Level Control / Line Drive
- Rockford Fosgate R600X5 5 Channel Amp
- Luke Box
- Old 10" Sub
- Stock OEM Premium Front Speakers
- Stock OEM Premium Rear Speakers
- Black AmazonBasics Lightning to USB A Cable
- iPhone
Here is the break down of how I have it installed:
iPhone -> Lightning Cable -> iSimple IS3301 -> JL CL-RLC -> RCA Cable -> R600X5 Amp -> new speaker wire feed to all 5 speakers.
I am using the constant 12v and the switched 12v from the stock deck to power the IS3301 and the JL CL-RLC. As well as the remote wire to signal the R600X5 to turn on. There is all new speaker wire feeding all the stock speakers, as well as the sub.
I am having issues with engine noise coming through the speakers, so it likely a ground loop problem. I have done an extensive amount of troubleshooting to try and figure it out, but so far Ive had any not luck sorting it out. I have tried different set of RCA cables as well as various ways of grounding the IS3301 and JL CL-RLC - (ground for the stock deck, grounding the stock deck using a wire, grounding at the same location as the 5 channel amp, etc). Below is a diagram of how it currently sits. Does anything stand out that might be causing my issue? Could bundling the RCAs, remote, ground, and speaker wires cause this? Any help would be greatly appreciated.




Comment