2 pin alternator connection

Collapse
X
 
  • Time
  • Show
Clear All
new posts
  • hoveringuy
    R3VLimited
    • Dec 2005
    • 2705

    #1

    2 pin alternator connection

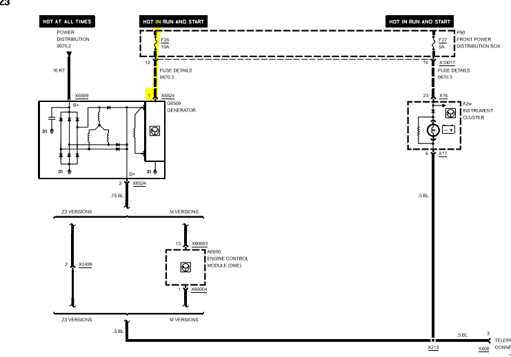
    Does anyone know what the #1 connection actually does on e46 alternator?

    The traditional blue wire to #2 provides the field excitation.
    Attached Files
  • hoveringuy
    R3VLimited
    • Dec 2005
    • 2705

    #2
    Backstory: I'm running the standard M54 alternator and connected pin #1 to +12v switched and pin #2 to the blue wire that goes to charge indicator.

    Everything appeared to work normally and my charge light would extinguish after the car started as normal.

    Yesterday, the car started running sluggish and I got a dashboard light display. Brake fluid, ABS, parking brake warning lights.

    I traced the issue to a failure in the alternator. The blue wire was becoming semi-grounded, resulting in the E-brake and brake fluid lights. The +12v wire was also becoming semi-grounded, and it also fed +12v to ABS through the C101.

    Just wondering if my connections were wrong and caused the failure, or if the alternator was bad (It did come out of a wrecked car).

    Comment

    • nando
      Moderator
      • Nov 2003
      • 34839

      #3
      I think you have it right. Only the M3 has it going through the DME. Probably just a bad alternator. I've heaver heard any of the S54 swap guys have an issue with the wiring of the alternator, presumably they are connecting it the same way (with the exception of it going through the DME).
      Build thread

      Bimmerlabs

      Comment

      Working...