So after driving the car around for like 5min, I pull into the driveway and stop.
When I try backing into the garage my tires are just LOCKED UP...
I've confirmed that is all four wheels locking up.
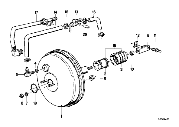
I'm using the Treehouse Booster and I have no fucking clue as to why the brakes are locking up after driving.
The odd thing is that the problem goes away when the car is off and just sits there for like 30min, I'm assuming the booster is releasing the pressure?
How would I go about solving a problem like this?
*EDIT* Solution at post # 17.
When I try backing into the garage my tires are just LOCKED UP...
I've confirmed that is all four wheels locking up.
I'm using the Treehouse Booster and I have no fucking clue as to why the brakes are locking up after driving.
The odd thing is that the problem goes away when the car is off and just sits there for like 30min, I'm assuming the booster is releasing the pressure?
How would I go about solving a problem like this?
*EDIT* Solution at post # 17.


Comment